全域运营策划之全域运营进化五路径(上)
发布时间:2025-09-23 点击数:
创新全域运营,推动全域经营“大进化”。全域运营策划的创新,贵在洞察企业的商业竞争优势,找到自己的“运营进化路径”,站在多角度规划“全域运营晋级之路”,在市场渗透中寻找“新增长”,以品牌战略指引用户品牌营销策划、点燃用户的消费热情,更要升级数字化技术、创新数字品牌营销策划手法、激活家庭大消费、深度链接高价值用户,让全域运营更有方向感,让全域运营更有价值感!
“五大进化路径”,创新全域运营。1)“向下—激活下沉市场”:向下渗透,激活区域市场“私域”;激发社交关系,汇聚区域优质流量。2)“向老—老年消费大挖掘”:关注老年消费,激活老年价值;激发用户兴趣,老年用户及服务“大放送”。3)“向深—家庭消费大挖掘”:女性是主体,男性消费也有价值;赢得信任,带动更大消费。4)“向上—文化气质大渲染”:有文化,有气质,提升用户价值大认同;有国潮,有文化,有价值。5)“联合—大联合大联动”:推进品牌联名,产品大联合;活动联动,跨界合作,打造“强人设”。
“向下—激活下沉市场”:向下渗透,激活区域市场“私域”;激发社交关系,汇聚区域优质流量
向下渗透,激活区域市场“私域”。企业全域运营策划的“大进化”,源于品牌战略指引下的新市场经营,源于品牌营销策划点亮的“高价值创造”,更源于市场拓展带来的“新商业创造”。持续开发明星产品,点亮新产品新消费价值,让产品获得更多市场拓展,让市场更快渗透及创新,推动用户快速复购,以此点亮“私域用户流量”,推动企业大发展。
激发社交关系,汇聚区域优质流量。全渠道品牌策划传播,一方面点燃了用户的消费热情,让用户更有价值感,另一方面激发着用户的大交互,让“明星产品”更具创造性,也让“客户极具价值感”。有老客户强驱动,有VIP大推荐,有更多新客户引入,以此聚拢更多区域流量,以此激活区域大价值,让区域流量更给力。
经典案例:根据弗若斯特沙利文、窄门餐饮小程序、头豹研究院、国投证券研究中心等综合资讯表明,从门店城市分布结构看,奈雪的茶主要门店集中在一线、新一线城市,对应其高端品牌定位;而古茗和蜜雪冰城则相对集中在三线,四线及以下城市,对应其低线级向高线级城市的发展战略。从门店区域分布结构看,奈雪的茶主要门店集中在商圈,而古茗和蜜雪冰城则相对集中在乡镇店。
“向老—老年消费大挖掘”:关注老年消费,激活老年价值;激发用户兴趣,老年用户及服务“大放送”
关注老年消费,激活老年价值。数字化技术赋能全域运营策划创新,数字品牌营销策划激发更多用户消费,越优秀的用户运营,越能壮大用户实力,越能挖掘老年人的消费潜力,或以“老年专供品”激活老年人的消费热情,或以“老年定制品”提升老年人的消费特色,全力激发老年人新消费新价值。
激发用户兴趣,老年用户及服务“大放送”。全域运营创新中,“老年人消费”是重中之重,越优秀的企业,越能通过“老年人专项产品”,创造新一代的用户感知;越能通过“老年人专项特色”,更新新一代的产品价值;越能透过“高价值用户创造”,全力激活“老年新用户”,全力创造居家、休闲、旅游、娱乐等老年新消费场景,让老年消费更有创造性!
“向深—家庭消费大挖掘”:女性是主体,男性消费也有价值;赢得信任,带动更大消费
女性是主体,男性消费也有价值。女性消费者,一直是企业全域运营的核心人群之一,越优秀的全域客户运营,越能创造“女性专用消费品”,满足女性的个性化诉求;越能聚拢“优秀女性消费”,点亮新女性新消费,让女性感受到更个性化的服务,让女性感受到家庭类消费的“贴心感”。融入女性居家生活,让产品成为女性消费的一分子,让“定制化服务”更能满足女性消费诉求,以此带动男性消费,从而激活“大价值消费”。
赢得信任,带动更大消费。有信任,有价值,推动用户消费的“大创新”;更新大价值,设计“特种产品”,让产品极具创造性,也让用户“有信任”、敢消费。做精“日常用品”,主推“优秀品质”,让产品品质可靠,让产品极具创新性,由此大大激活“家庭消费”。
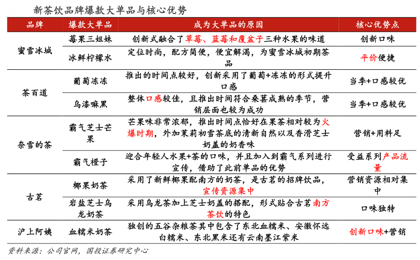
经典案例:根据公司官网、国投证券研究中心等综合资讯表明,新品浪潮迭代,爆款大单品销量稳定,蜜雪冰城推出的冰鲜柠檬水以其平价便捷口感使得其成为爆款商品风靡全国,茶百道抓住茶饮融合桑葚契机,以爽口的口感与较好的营销使其快速成为代表性大单品。
全域运营进化,就是要多维度思考“运营问题”,围绕用户的核心需求“做文章”,创造“用户核心价值”快突破。其以品牌战略指引市场品牌营销策划创新,以“强社交分享”激活下沉市场营销,以数字化技术赋能差异化客户运营、激活老年大消费,更以数字品牌营销策划激活女性消费及家庭消费大市场,持续创造“全域消费新价值”,持续点亮“全域运营新路径”,让全域式价值创造更给力!更多进化路径请见《全域运营策划之全域运营进化五路径(下)》。
“五大进化路径”,创新全域运营。1)“向下—激活下沉市场”:向下渗透,激活区域市场“私域”;激发社交关系,汇聚区域优质流量。2)“向老—老年消费大挖掘”:关注老年消费,激活老年价值;激发用户兴趣,老年用户及服务“大放送”。3)“向深—家庭消费大挖掘”:女性是主体,男性消费也有价值;赢得信任,带动更大消费。4)“向上—文化气质大渲染”:有文化,有气质,提升用户价值大认同;有国潮,有文化,有价值。5)“联合—大联合大联动”:推进品牌联名,产品大联合;活动联动,跨界合作,打造“强人设”。
“向下—激活下沉市场”:向下渗透,激活区域市场“私域”;激发社交关系,汇聚区域优质流量
向下渗透,激活区域市场“私域”。企业全域运营策划的“大进化”,源于品牌战略指引下的新市场经营,源于品牌营销策划点亮的“高价值创造”,更源于市场拓展带来的“新商业创造”。持续开发明星产品,点亮新产品新消费价值,让产品获得更多市场拓展,让市场更快渗透及创新,推动用户快速复购,以此点亮“私域用户流量”,推动企业大发展。
激发社交关系,汇聚区域优质流量。全渠道品牌策划传播,一方面点燃了用户的消费热情,让用户更有价值感,另一方面激发着用户的大交互,让“明星产品”更具创造性,也让“客户极具价值感”。有老客户强驱动,有VIP大推荐,有更多新客户引入,以此聚拢更多区域流量,以此激活区域大价值,让区域流量更给力。
经典案例:根据弗若斯特沙利文、窄门餐饮小程序、头豹研究院、国投证券研究中心等综合资讯表明,从门店城市分布结构看,奈雪的茶主要门店集中在一线、新一线城市,对应其高端品牌定位;而古茗和蜜雪冰城则相对集中在三线,四线及以下城市,对应其低线级向高线级城市的发展战略。从门店区域分布结构看,奈雪的茶主要门店集中在商圈,而古茗和蜜雪冰城则相对集中在乡镇店。

关注老年消费,激活老年价值。数字化技术赋能全域运营策划创新,数字品牌营销策划激发更多用户消费,越优秀的用户运营,越能壮大用户实力,越能挖掘老年人的消费潜力,或以“老年专供品”激活老年人的消费热情,或以“老年定制品”提升老年人的消费特色,全力激发老年人新消费新价值。
激发用户兴趣,老年用户及服务“大放送”。全域运营创新中,“老年人消费”是重中之重,越优秀的企业,越能通过“老年人专项产品”,创造新一代的用户感知;越能通过“老年人专项特色”,更新新一代的产品价值;越能透过“高价值用户创造”,全力激活“老年新用户”,全力创造居家、休闲、旅游、娱乐等老年新消费场景,让老年消费更有创造性!
“向深—家庭消费大挖掘”:女性是主体,男性消费也有价值;赢得信任,带动更大消费
女性是主体,男性消费也有价值。女性消费者,一直是企业全域运营的核心人群之一,越优秀的全域客户运营,越能创造“女性专用消费品”,满足女性的个性化诉求;越能聚拢“优秀女性消费”,点亮新女性新消费,让女性感受到更个性化的服务,让女性感受到家庭类消费的“贴心感”。融入女性居家生活,让产品成为女性消费的一分子,让“定制化服务”更能满足女性消费诉求,以此带动男性消费,从而激活“大价值消费”。
赢得信任,带动更大消费。有信任,有价值,推动用户消费的“大创新”;更新大价值,设计“特种产品”,让产品极具创造性,也让用户“有信任”、敢消费。做精“日常用品”,主推“优秀品质”,让产品品质可靠,让产品极具创新性,由此大大激活“家庭消费”。
经典案例:根据公司官网、国投证券研究中心等综合资讯表明,新品浪潮迭代,爆款大单品销量稳定,蜜雪冰城推出的冰鲜柠檬水以其平价便捷口感使得其成为爆款商品风靡全国,茶百道抓住茶饮融合桑葚契机,以爽口的口感与较好的营销使其快速成为代表性大单品。

- 上一篇:全域运营策划之全域运营进化五路径(下)
- 下一篇:全域运营策划之“三度”式大创造
智慧阅读

















沪公网安备 31010702005974号